本次修改提升了玩具安全规范的约束力,从指令升级为法规,对化学品限制、数字化可追溯性和安全标准进行了全面更新,旨在更好地保护儿童并简化欧盟范围内的执法工作,主要修订以下内容:
此次修订的新《玩具安全法规》调整了玩具定义豁免范围,更加精准地明确了玩具法规的适用边界,对于相关产品的生产、销售和监管提供了更为清晰的界定。
持续供电的吸引儿童的灯具;
没有玩耍价值的用于节日庆典的装饰物品;
彩弹射击装备;
专为36个月以上儿童设计的阅读及教育书籍,且不具备游戏价值。
对于通过数字技术与外部设备(如智能手机、平板电脑、互联网或其他智能设备)进行交互或连接的玩具,首次明确要求制造商需将产品对儿童心理健康和认知发展构成的风险作为基本安全要求考虑的一部分,确保其投放市场的产品符合最高安全、保障和隐私设计标准,以儿童的最佳利益为出发点。
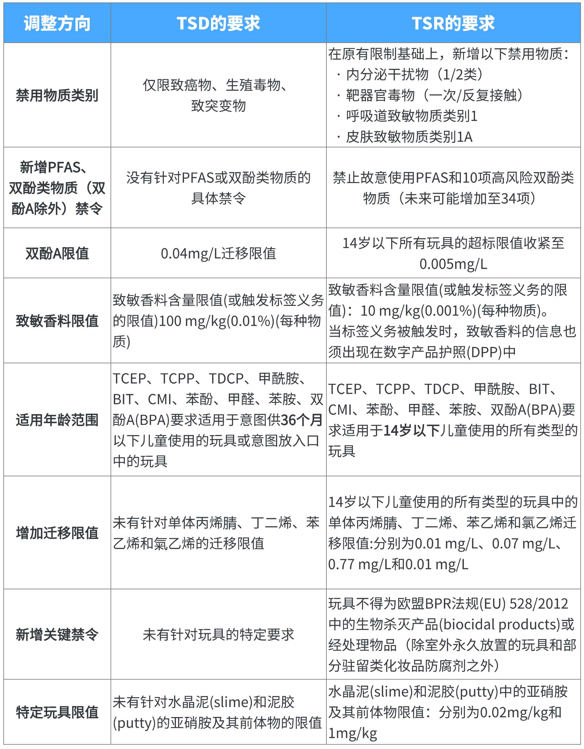
化学品安全是《玩具安全法规》的首要任务,禁用物质范围大幅扩大,新增对玩具中致癌、致突变和生殖毒性物质、内分泌干扰物、呼吸道致敏物以及特定器官有毒的物质的禁令,并禁止在玩具中故意使用PFAS。主要变更如下:

根据欧盟委员会在2025年10月6日的声明,将在玩具法规发布后约12个月和24个月内,分别就玩具中亚硝胺及其前体物,以及重金属(铅、镉、汞和六价铬)的安全性,向欧洲化学品管理局ECHA征询意见。
新规强调了线上销售平台的安全警示信息需清晰醒目,明确所有经济运营商(包括制造商、进口商、分销商、履约仓储服务商及线上平台提供者)的合规责任范围。同时,TSR对玩具的安全要求全面提升,强调产品可追溯性,并更加关注新兴技术。
《玩具安全法规》明确了如下要求:
模拟食品制品,尺寸不应造成吞咽及吸入的风险;
膨胀材料玩具,不得因膨胀对肠道造成阻塞的风险;
声响玩具,发出的声音不应损害儿童的听力,要求为声响玩具设置最大连续声压与峰值声压(指令2003/10/EEC);
磁铁或磁性部件,尺寸和强度不应造成肠道穿孔或阻塞的风险;
小零件电池,必须使用工具才能触及。
《玩具安全法规》引入数字产品护照(Digital Product Passport,简称DPP),取代传统的纸质欧盟符合性声明(DoC)。所有在欧盟销售的玩具都必须带有清晰可见的数字产品护照(DPP),以证明其符合相关的安全规则。
可访问性:消费者无需下载软件,可以通过二维码等方式轻松获取安全信息和警告。在线销售时,必须允许买家在购买完成前看到指向数字产品护照(DPP)的链接。
监管价值:加强玩具的可追溯性,使市场监管和海关检查更加简便高效。
此次《玩具安全法规》TSR草案的更新预示着玩具产品的监管标准将全面提升,海恩斯坦建议相关企业应制定有效的应对策略,审核产品线、寻找替代材料,提前开展合规前测试,并关注数字化追溯与可持续合规的新要求,确保在过渡期内完成产品的合规性调整。
随着进口和网络销售的不安全玩具激增、智能玩具带来的新兴风险,以及人们对儿童产品中有毒化学物质的担忧日益增长,国际市场不断完善相关法规,作为OEKO-TEX®创始机构及经国际认可的独立检测实验室,海恩斯坦可提供多种解决方案:
针对毛绒玩具、布艺玩偶等纺织材料产品,STANDARD 100认证制定了更加严格的有害物质检测标准,以保证玩具产品的使用安全,通过测试的产品将获得全球通用的OEKO-TEX®证书及标签证明。
海恩斯坦上海&香港实验室已通过检验检测机构资质认定(CMA)、中国合格评定国家认可委员会(CNAS)、德国国家认可委员会(DAkkS)、美国国际认可服务(IAS)及美国消费品安全委员会(CPSC)的资质认可,可提供全面的儿童玩具检测服务,涵盖物理性能、燃烧性能、化学性能、电气性能等多个方面,确保产品安全合规。
物理及机械性能
燃烧性能
电玩具安全
标签标识
总铅、总镉
甲醛
双酚A、PFAS
可迁移元素
包装及包装废弃物
电池
电气电子设备中的有害物质......